
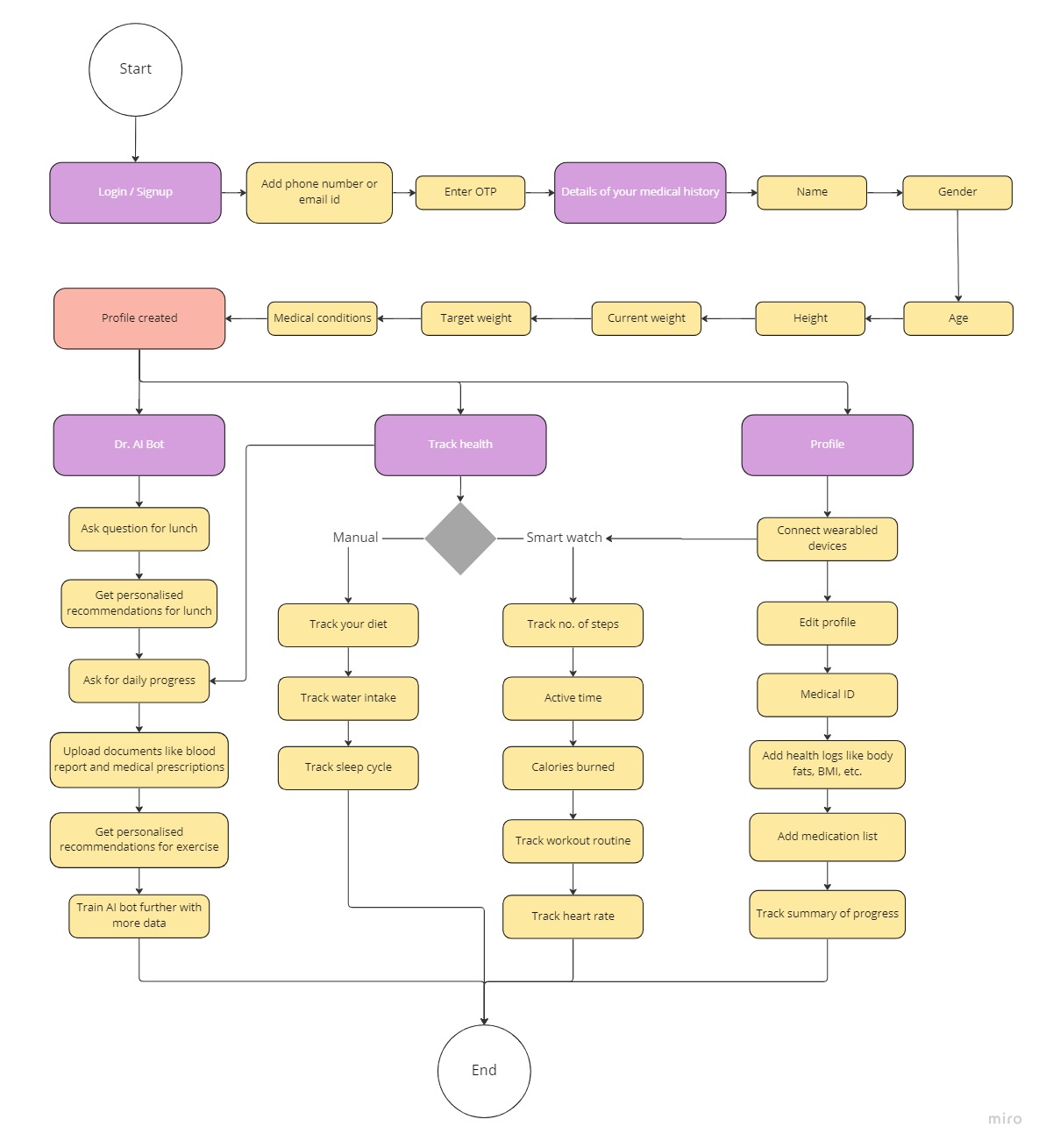
Dr. AI Bot
- This bot gives user a personalised diet and exercise plan.
- Dr. AI is available for service at all time any time. User can ask for medical advice and DR. AI wil answer based on the data collected from thousands of other users.
- User can send their clinical data and imaging data and Dr. AI will consult the user based on their reports.
- It gives users personalized and relevant first experiences with higher engagement and lower time-to-value rates.
Smart watch
- Track your health with a smart watch.
- With the help of smart watch user can keep a track of his or her activities.
- Smart watch can monitor heart rate of user.


Track users health
- Track users exercise and diet.
- Track users heart rate.
- Track water intake and calorie intake.
- It gives users personalized and relevant first experiences with higher engagement and lower time-to-value rates.
User profile
- Edit user profile
- Add medical ID and health logs.
- Connect smart watch to mobile.

Click below button for prototype